全封闭空调列车:若确诊病例所在车厢为硬座、硬卧车厢或软卧同包厢,则该车厢或包厢内的全部乘客及乘务人员均被判定为密接。例如,病例位于3号硬座车厢 ,则3号车厢所有乘客及为该车厢服务的乘务人员均需纳入密接管理 。非全封闭普通列车:判定范围更聚焦于病例周边区域:软卧包厢:与病例同处一个软卧包厢内的乘客及乘务人员。

密切接触者:与病例同乘一辆汽车的所有人员。判定依据:全密封环境内空气流通性差,所有乘客均可能暴露于病毒环境中 。通风普通客车:密切接触者:与病例同车前后三排座位的乘客和驾乘人员。判定依据:通风条件改善后,传播风险降低 ,仅需关注病例周围局部区域。

查询个人情况点击“查自己”选项,系统将显示是否为密接人员,并附上高铁密接的界定说明 。查看界定标准结果页面会明确高铁密接的判定条件 ,例如座位相邻范围、接触时间等。补充说明判定核心要素 空间距离:通常指同排座位(前后三排)及左右相邻座位乘客。
现场调查人员评估认为其他符合密切接触者判定标准的人员 。所以,由此可知,和确诊病例同一车厢的话算是密接人员 ,建议第一时间上报给所在地的疫情防控部分,主动告知密接的情况,并积极配合防疫。和确诊患者去过同一个地方需要隔离吗 2视情况而定。
密接的判定标准密接指与确诊病例或疑似病例有直接接触的人群 ,判定需满足以下条件:接触类型:与病例或疑似病例存在面对面交流 、同居、同乘交通工具(如飞机邻座、火车同一车厢) 、共同就餐等直接互动 。
〖壹〗、022年5月26日广州疾控提醒:自5月12日以来有江西省宜春市旅居史的来(返)穗人员需主动向所在社区(村)、单位或酒店报备,并配合接受健康管理措施。 具体说明如下:报备背景与依据5月25日,江西省宜春市高安市报告2例新冠肺炎无症状感染者。
〖贰〗 、月5号广州返南昌需要报备。2022年3月5日0时至24时,广州市新增境外输入确诊病例4例和境外输入无症状感染者5例 。
〖叁〗、广州市疾控中心向市民发布紧急提醒:10月13日以来有江西省上饶市旅居史的来(返)穗人员 ,10月16日以来有河北省石家庄市深泽县旅居史的来(返)穗人员,所有穗康码为“红码 ”或“黄码”人员,请跟所在社区(村)、单位 、宾馆主动报备。

〖壹〗、Z42和Z306次列车已发现多例阳性感染者 ,国庆期间乘坐这两趟列车的人员需密切关注疫情动态并做好防护。具体情况如下:Z42次列车列车信息:从乌鲁木齐开往上海,途经甘肃、陕西 、河南、江苏等多地 。
〖贰〗、没有,近来没有z42有疫情的通报 ,该车次属于直达车,疫情影响较小。
〖叁〗、没有的事儿,宝鸡到苏州的列车都是一直正常开行的 ,没有受疫情的影响。近来从宝鸡开往苏州的直达列车每天共有9趟,具体车次信息如下:1,z378次列车 ,宝鸡09:16/苏州次日04:09 。2,G3166次列车,宝鸡南10:43/苏州19:39。3,G1972次列车 ,宝鸡南13:01/苏州北21:00。
〖肆〗 、凤阳县2022年10月1日,安徽滁州凤阳县发现2例无症状者 。凤阳县管某一家三口从乌鲁木齐搭乘Z42次列车返乡,在落地检中发现10:1混管异常。经复核 ,发现2例初筛阳性,立即转运至定点救治医院,经专家组诊断 ,为无症状感染者。
〖伍〗、正常 。z42列车现阶段正常运转,截止到2023年,z42列车每天18:36从乌鲁木齐火车站始发 ,12:06到达终点站上海火车站。z42次列车是以乌鲁木齐去往上海市的直达特快空调列车,从乌鲁木齐火车站始发,途经吐鲁番北、哈密 、嘉峪关、张掖、武威 、兰州、天水等城市 ,全程4112公里,行驶41小时30分钟。
当地疫情不是十分严重,已经基本控制住了。常州民警隔空带隔离居民跳广播操,当地的中小学已经停课 ,一个小区已经封闭,并且对小区的居民进行核酸检测,这个小区的居民已经进行了第3轮核酸检测 。常州市已经确诊3例新冠 ,所以全员紧急隔离做核酸检测,疫情当前任何人都不能松懈。
因为一旦新冠疫情扩散的危害是很严重的,也会对经济造成非常大的影响 ,因此尽量隔离民众,并排查出原因是很有必要的。民警的做法不仅让小区居民在空闲期间锻炼了身体,也降低了民众的不安情绪 。这是值得鼓励的做法。三:希望这次事件能为解决其他隔离小区的民众情绪问题提供思路。
严格落实属地(包括户籍地和居住地)疫情防控领导小组责任 ,对违反上述规定要求,拒不配合、拒不执行的单位和个人,由属地疫情防控领导小组依法采取强制措施 ,造成严重后果的一律追究法律责任 。
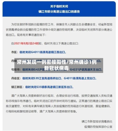
〖壹〗 、确诊病例1:常住天宁区,为常州市城市照明管理工程有限公司工作人员。10月26日至31日,与重庆九龙坡区报告确诊病例李某有密切接触,11月2日 ,到常州市第一人民医院发热门诊就诊,核酸检测初筛阳性,由专车转运至市第三人民医院 ,经专家会诊,综合流行病学史、临床表现、实验室复核检测结果和影像学检查等结果,11月3日 ,被诊断为确诊病例。
〖贰〗 、月22日7:40-8:20到西安北站;8:20-11:15乘坐D6855次列车到汉中,坐车前往餐厅菜根源酒楼;11:15-16:30驱车前往兴汉圣境景区参观;16:30-19:08从汉中站乘坐D4110列车返回西安北站;19:08抵达出站去停车场上车返回新天翼商务酒店;20:10左右在酒店对面大老碗面馆用餐 。
〖叁〗、江苏扬州邗江区通报1例核酸检测阳性人员相同轨迹及时报备7月27日晚,一名南京来扬州人员在扬州友好医院就诊时新冠病毒核酸检测结果呈阳性。经初步流调 ,该人7月21日上午9时从南京市江宁区大学城乘坐大巴至扬州西部客运枢纽,11时左右到站后乘坐游1路公交车至念泗新村小区。7月27日15时左右至友好医院就诊 。
〖肆〗、月2日,在隔离点核酸检测 ,结果呈阳性。诊断为新冠肺炎确诊病例。病例3:周某,女,39岁,现住晋州市小樵镇北旺村。系11月1日辛集市确诊病例杨某、宋某某的密切接触者 ,确诊病例1侯某某的同事 。10月19日,晋州市小樵镇浩汇商贸有限公司,西曹道口南50米吃板面 ,河北供销社田村服务站。
〖伍〗 、大庆市疾控风险提示:宁夏中卫市中宁县确诊1例新冠肺炎病例,相同轨迹速报备!2021年10月25日,宁夏自治区诊疗专家组确认中宁县郭某某为新冠肺炎确诊病例 ,该病例系青铜峡市新冠肺炎确诊患者柏某某的密切接触者。具体轨迹如下:郭某某,男,53岁 ,汉族,现居住在中宁县锦绣苑C区 。