北京市小汽车摇号查询系统(北京市北京市小客车摇号查询)

ppying 2 2026-04-21 04:36:26

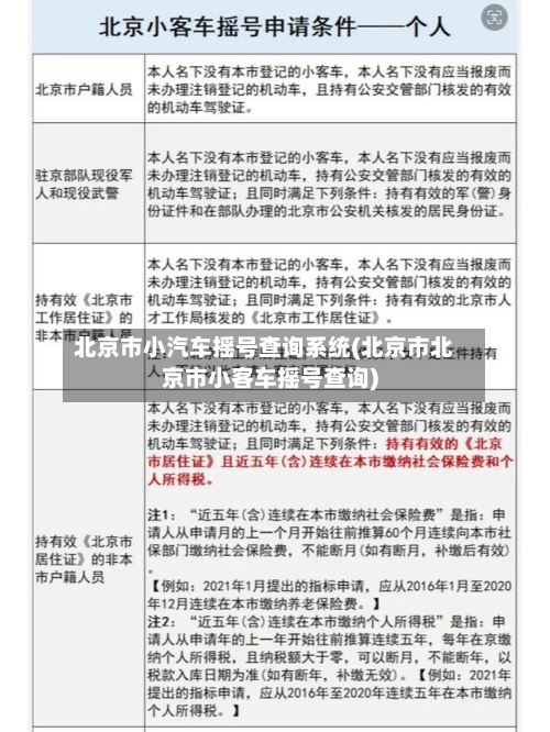
北京市小汽车摇号查询系统怎么查?官方入口在哪?

〖壹〗、北京小汽车摇号查询系统官方网站为:https://xkczb.jtw.beijing.gov.cn/ 查询方式:摇号结束后 ,可登录上述网站查询摇号结果 。申请流程:提出申请:首先需要提出申请 ,获取申请编码 。审核通过:经相关部门审核通过后,申请编码会被确认为有效编码,参加指标配置。中签通知:若中签 ,会获得配置指标确认通知书。

北京市小汽车摇号查询系统(北京市北京市小客车摇号查询)-第1张图片

〖贰〗 、北京市小汽车摇号查询系统的官方入口主要有两个:一是北京市小客车指标调控管理办公室官方网站(http://xkzh.bjnews.com.cn/);二是北京市小客车指标调控管理办公室官方微信公众号(搜索“北京小客车指标调控 ”) 。

北京市小汽车摇号查询系统(北京市北京市小客车摇号查询)-第2张图片

〖叁〗 、网站查询:摇号结束后登陆北京市小客车指标调控管理信息系统(https://xkczb.jtw.beijing.gov.cn/)查询摇号结果 电话查询:通过拨打12580查询当期摇号结果 现场查询:携带本人有效身份证件及复印件就近到各区对外办公窗口查询摇号结果。注:审核通过未中签的编码自动参加有效期内的摇号。

北京市小汽车摇号查询系统(北京市北京市小客车摇号查询)-第3张图片

〖肆〗、官方APP/公众号查询:下载“北京汽车指标 ”APP,或通过微信公众号(如“北京本地宝”)回复“摇号”,按提示输入编码查询 。此方式适合习惯移动端操作的用户 ,需确保网络畅通。

〖伍〗、北京汽车摇号查询方法主要有以下几种,官方平台为北京市小客车指标调控管理信息系统:查询方法 网上查询:登录北京市小客车指标调控管理信息系统官方网站(http://xk.zj.gov.cn/)。点击“个人用户 ”或“单位用户”登录,并输入用户名和密码 。在首页找到“摇号查询”模块 ,点击进入。

北京小客车指标怎么查进度

通过北京市小客车指标调控管理信息系统查询这是最常用的线上查询方式,需登录系统后操作:登录系统:打开北京市小客车指标调控管理信息系统官方网站,输入手机号 、密码后点击【我要登录】按钮完成身份验证。

手机软件查询:登录手机版查询系统“北京汽车指标 ”进行查询 。也可在支付宝操作 ,进入软件系统界面往下拉,选取“城市服务”,再点“小客车摇号” ,输入手机号和密码查询 ,还能选取“中签指标有效期查询 ”,输入指标编码。百度APP查询:使用百度APP摇号助手入口查询摇号结果。

京牌车过户外地后,指标可通过线上和线下多种途径查询 ,通常过户后一周左右查询信息更新较为稳妥 。线上查询途径北京市小客车指标调控管理信息系统车管所会在三个工作日内将车辆过户信息上传至该系统 。用户可在三个工作日后登录系统:已有账号直接登录,无账号则根据车辆挂户性质注册。

可以通过“北京市小客车指标管理信息系统”官方网站查询北京小客车指标申请是否通过,具体步骤如下:打开浏览器:单击打开电脑的“360浏览器”软件(也可使用其他浏览器)。搜索并进入官方网站:在浏览器首页面中 ,搜索“北京市小客车指标管理信息系统 ”,然后点击打开官方网站 。

线上系统查询线上查询需根据申请提交时间确定查询起始日期,具体分为两个时间段:1月1日至3月8日提交的申请:可于当年4月9日9:00起登录系统查询。

北京市小客车指标调控管理信息系统官方网站:登录官方网站 ,输入申请编码及验证码即可查询;12580电话查询:拨打12580服务热线,按语音提示操作;各区对外办公窗口:前往所在区的小客车指标对外办公窗口现场查询。

北京小客车新能源指标怎么查排名

〖壹〗、查询北京小客车新能源指标排名,可按以下步骤操作:访问北京市小客车指标调控管理信息系统(https://xkczb.jtw.beijing.gov.cn/ ) ,输入用户名和密码登录;登录后,前往配置指标栏目,复制摇号编码;滚动至页面最下方的结果公示栏目 ,点击“新能源审核通过编码”;粘贴申请编码 ,即可查询排名 。

〖贰〗、从我的个人申请页返回用户中心。在用户中心的【结果公示】这一项里,点击《个人新能源审核通过编码》来查询排序序号。进入个人新能源审核通过编码页,输入“申请编码”和“验证码 ” ,然后点击查询 。推算取得北京个人新能源指标的年份 查询到的编码序号可以用来推算大约哪一年能获得个人新能源指标。

〖叁〗 、线上系统查询:申请人可登录北京市小客车指标调控管理信息系统(https://xkczb.jtw.beijing.gov.cn/),在用户中心查询配置结果。

个人小汽车车牌摇号结果,北京市民怎么查询?

〖壹〗、北京市民可通过北京市小客车指标管理信息系统官方网站查询个人小汽车车牌摇号结果,具体步骤如下:步骤1:进入官方网站打开网页 ,在百度搜索“北京车牌 ”等关键词,找到并点击【北京市小客车指标管理信息系统】的官方网站链接 。步骤2:进入公示页面进入官方网站后,找到页面中的【公示栏】 ,点击“更多”进入公示页面。

〖贰〗、北京市民可以通过以下步骤查询个人小汽车车牌摇号结果:访问官方网站:打开网页浏览器,在搜索引擎中输入“北京车牌”或“北京市小客车指标管理信息系统 ”等关键字。在搜索结果中找到并点击【北京市小客车指标管理信息系统】的官方网站链接 。

〖叁〗 、电话查询:拨打12580,按语音提示输入个人信息(如申请编码)来获取结果 。这种方式无需网络 ,适合不熟悉线上操作的用户,但高峰期可能占线,需多次尝试。

〖肆〗、进入本地宝APP并选取城市打开本地宝APP ,首页点击左上角城市选取按钮 ,切换至【北京】,随后点击底部导航栏的【办事攻略】模块。进入车牌摇号查询入口在【办事攻略】页面中,找到【交通出行】或直接搜索关键词“车牌摇号” ,点击进入【车牌摇号】专题页面 。

〖伍〗、北京摇号结果可通过以下方式查询:官方网站查询:登录北京市小客车指标调控管理信息系统,进入用户中心,在配置指标功能区点击“申请表”即可查看结果;也能在公布栏下载结果文件。电话查询:拨打12580 ,按语音提示输入个人信息进行查询。

北京小汽车摇号官方网站查询系统

〖壹〗 、北京小汽车摇号查询系统官方网站为:https://xkczb.jtw.beijing.gov.cn/ 查询方式:摇号结束后,可登录上述网站查询摇号结果 。申请流程:提出申请:首先需要提出申请,获取申请编码。审核通过:经相关部门审核通过后 ,申请编码会被确认为有效编码,参加指标配置。中签通知:若中签,会获得配置指标确认通知书 。

〖贰〗、小客车摇号查询官方网站查询 ①网站(xkczb.jtw.beijing.gov.cn)登录系统进入用户中心 ,在配置指标功能区点击“申请表 ”查询摇号结果 ②登录手机版查询系统“北京汽车指标”查询摇号结果 ③携带本人有效身份证件及复印件就近到各区(县)对外办公窗口查询摇号结果 ④拨打12580查询摇号结果。

〖叁〗、北京小汽车摇号官方网站查询系统为:[北京市小客车指标调控管理信息系统](https://xkczb.jtw.beijing.gov.cn/)。该系统是由北京市交通委员会负责开发和维护的官方网站,专门为北京市民提供小汽车摇号申请 、查询和管理的服务 。

〖肆〗 、北京市民可通过北京市小客车指标管理信息系统官方网站查询个人小汽车车牌摇号结果,具体步骤如下:步骤1:进入官方网站打开网页 ,在百度搜索“北京车牌”等关键词 ,找到并点击【北京市小客车指标管理信息系统】的官方网站链接。步骤2:进入公示页面进入官方网站后,找到页面中的【公示栏】,点击“更多 ”进入公示页面。

上一篇:【富远行情分析系统6,富远交易软件】
下一篇:6.5盘螺期货走势/今日盘螺价是多少每吨
相关文章