历史与现实映照:从武汉到全国的抗疫答卷从2020年武汉“封城”到2021年冬季全国中高风险地区清零 ,中国用一年多时间交出了一份令世界惊叹的答卷 。

“12306崩了 ”冲上热搜,反映了中国抗疫成果下社会生活常态化的积极信号,但同时也暴露了高并发场景下的技术压力。

老子马上有钱 ,你有钱不得了了蛮,老子马上有钱,我有钱管你求想干,老子马上有钱 ,你有钱你又爪子喃,老子马上有钱,老子钱钱钱命相连。

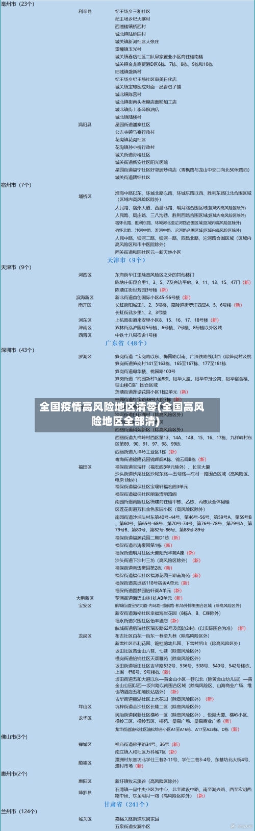
国家管控还有就是国家政府地方的管理人员对于人民管控的问题 ,中国推出了行程码这一季度,并将不同地区划分为高风险中风险和低风险地区 。截止在今天,高风险地区已经清零 ,预示着德尔塔变异病毒已经得到了较好的控制。在疫情蔓延全国的时候,人们能够做到不出门少出门,不聚集这样的举动。
我国新冠肺炎疫情得到有效控制 ,大部分高风险区都已经转为低等级地区,这也使得绝大部分年轻人和老人更加放心地出门。既然我们看到了疫情高风险地区逐步清零,这其中的医生 、护士、进行大量消杀工作的清洁人员 ,酒店管理人员、隔离点定期进行核酸检测的工作人员付出了艰辛与汗水 。
瑞丽实现“零”中高风险地区成果来之不易,是在巨大疫情防控压力下,通过多方努力与付出取得的。人力物力财力大量投入:自3月30日瑞丽新增新冠肺炎确诊病例后,当地在疫情防控工作上投入巨大。
上海已经有15个区域实现了社会面清零 ,这是以下几类人共同努力的结果:支援上海的省外医护人员 。
高效的疫情监测和响应机制,以及广大民众的积极配合和共同努力。后续防控:尽管全国高风险地区已经清零,但疫情防控工作仍不能松懈。中风险地区仍需继续加强防控措施 ,确保疫情不反弹 。同时,全国其他地区也应保持警惕,持续做好常态化疫情防控工作 ,以巩固来之不易的防控成果。

全国高风险地区清零是指自2021年8月29日12∶00起,随着瑞丽市姐告国门社区由高风险地区调整为中风险地区,全国范围内已无高风险地区存在。具体情况如下:调整背景:根据国家关于应对新冠肺炎疫情分区分级防控工作要求 ,疫情防控专家组对瑞丽市姐告国门社区进行了评估 。
历史与现实映照:从武汉到全国的抗疫答卷从2020年武汉“封城”到2021年冬季全国中高风险地区清零,中国用一年多时间交出了一份令世界惊叹的答卷。
阳性清零(高风险地区阳性清零)定义:强调抗疫结果,即“核酸检测阳性 ”和“阳性确诊”均清零。具体内容:核酸检测阳性清零:通过快速区隔 、采样、送样、追阳、流调及排查等措施 ,实现核酸检测阳性人员动态归零 。
截止在今天,高风险地区已经清零,预示着德尔塔变异病毒已经得到了较好的控制。在疫情蔓延全国的时候,人们能够做到不出门少出门 ,不聚集这样的举动。即使在正常生活和工作受到影响的前提下,还能够坚持做到不给他人和国家添麻烦,这无疑也是人民的认知和国民素质提高。
〖壹〗 、此前 ,全国经历过一次中高风险清零 。4月30日,当时全国唯一高风险地区——北京市朝阳区的疫情风险等级降为低风险。5月7日,牡丹江市林口县由中风险降为低风险;当天 ,国家卫健委发言人米锋宣布,全国所有县域均调整为低风险。然而,同样在5月7日 ,吉林省吉林市下辖舒兰市报告1例本土病例,为45岁女性洗衣工 。
〖贰〗、六月二十九武汉是低风险地区。武汉市卫生健康委员会2020年6月5日公布,该市最后三名新冠肺炎患者出院。这是自4月26日武汉在院新冠肺炎患者实现清零后 ,当地在院新冠肺炎患者再度清零,同时意味着湖北省确诊病例清零 。根据通报,截至6月1日24时,武汉市东西湖区已连续14天无新增报告新冠肺炎确诊病例。
〖叁〗、我认为成都地区要想实现全面清零 ,那么首先要确保当地不会再度出现新增感染病例。因此,时间还需要在一个星期之内 。疫情对人类社会造成了巨大影响,疫情影响的不仅仅是经济发展 ,同时影响到了居民的日常生活。这一点对于全世界都是一样的,当然我国在疫情防控方面的工作做的是十分到位的。
广州全市中高风险地区已清零,通信大数据行程卡同步“摘星” 。以下是具体信息:调整情况:据广州市卫生健康委副主任陈斌22日通报 ,广州市白云区的3个中风险地区调整为低风险地区。此次调整后,广州全市范围内已无中高风险地区。“摘星”意义:随着中高风险地区清零,广州的通信大数据行程卡同步取消“* ”标记(即“摘星”)。
自2022年4月22日起 ,广州市中风险地区清零 。
广州行程码带*号表示当前广州存在中风险或高风险地区,但并不意味着用户实际到访过这些中高风险区域。具体说明如下:星号“*”的含义行程码通过到访地右上角的星号标记中高风险地区所在城市,仅作为风险提示 ,与用户个人健康状况无关。
广州市新冠肺炎防控指挥办医疗防治组发布通告,广州市荔湾区白鹤洞街由高风险地区调整为中风险地区 。其他地区风险等级不变。至此,广州疫情高风险地区全部清零。地区划分广州市荔湾区白鹤洞街 、中南街由中风险地区调整为高风险地区 。中南街率先由高风险地区调整为低风险地区。
022年1月5日起广东跨省游恢复,是基于省内中高风险地区清零且符合文旅部门防控指南要求的结果 ,旅行社在做好防控前提下可有序经营,但存在业务限制,部分旅行社已上架相关产品。 具体说明如下:恢复背景与依据风险区域变化:1月5日零时起 ,东莞市全域均为低风险地区,至此广东省内中高风险地区清零 。
月19日0-24时,广东省无新增本土确诊病例和本土无症状感染者 ,表明本土疫情传播已得到有效控制,但境外输入风险仍持续存在。以下是对该情况的详细分析:本土疫情控制成效显著根据通报,广东省在6月19日当天未报告新增本土确诊病例及无症状感染者 ,这一数据直接反映了前期疫情防控措施的有效性。
月26日0时至24时,四川省无新增本土确诊病例及无症状感染者,新增境外输入确诊病例1例 、无症状感染者1例 ,全省183个县(市、区)均为低风险地区 。
总结:四川省6月27日疫情数据全面向好,本土与境外输入病例均零新增,全省维持低风险状态。这一成果得益于严格的防控措施与公众配合,但仍需持续关注潜在风险 ,巩固来之不易的防控成果。
无新增本土病例和无症状感染者;连续17天零新增,超过病毒潜伏期;疫情未扩散至其他区域。全国疫情风险地区调整就在6月24日当天,广州市荔湾区白鹤洞街由高风险地区调整为中风险地区 ,全国疫情高风险地区再次清零 。