〖壹〗 、上海未出现大量高风险区的可能原因:“封控区 ”与“管控区”的替代作用:上海本轮疫情初期,大量区域被划定为“封控区”(居民足不出户)和“管控区”(居民人不出小区、错峰取物)。这些措施的实施力度已覆盖传统高风险区的管理要求 ,通过最大限度限制人员流动阻断病毒传播 。

〖贰〗、上海之所以没有划定高风险区域,在我个人看来,大概是因:疫情防控的分级已被迫发生变动,而且地区风险等级的界定是根据确诊数量和聚集性发病的情况界定的 ,并非根据无症状感染者的数量,上海之所以没有高风险地区,是因为此前已知的确诊和聚集性发病比较少。

〖叁〗、上海未划定高风险区主要是因为无症状感染者涉及区域不划定中高风险。按照国家规定 ,风险等级是否调整的依据是确诊病例数量以及聚集疫情情况而不是感染者数量,结合人口规模 、密度等实际,是否调整风险等级要由市疫情防控指挥部办公室综合评估才能确定。

〖肆〗、主要原因是因为无症状感染者涉及的区域不算高风险区 。虽然上海每天新增病例较多 ,但主要还是无症状感染者,而根据国家有关规定,无症状感染者涉及区域可不划定疫情中高风险地区 ,这部分患者只需要进行集中隔离观察即可。
低风险地区:如果上海属于低风险地区,并且目的地没有额外的隔离要求,那么从上海去外地一般不需要隔离 ,但可能需要提供核酸检测阴性证明。中高风险地区:如果上海的部分区域被划分为中高风险地区,或者目的地对来自上海的人员有特殊的防疫要求,那么从上海去外地可能需要进行隔离 。
根据最新的政策,从低风险地区前往外地 ,无需隔离,但需提供核酸检测阴性证明。然而,对于中高风险地区或当地未发布疫情解除公告的地方 ,外出仍可能面临集中或居家隔离的要求。
你好,上海浦东机场回昆明12月1口号不需要核酸检查和隔离的,因为上海浦东机场是疫情低风险地区 ,正常的检测后就可以出行 。

〖壹〗、低风险地区,为进一步落实国务院联防联控机制《关于科学防治精准施策分区分级做好新冠肺炎疫情防控工作的指导意见》,指导各地在分区分级精准防控的基础上 ,有序做好医疗服务管理工作,满足患者就医需求。
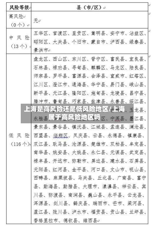
〖贰〗 、截至2022年8月24日,上海是中高风险地区。上海市共计有7个高风险地区 ,50个中风险地区 。建议外出市民继续加强自我防护,坚持防疫“三件套 ”:佩戴口罩、社交距离、个人卫生;防护“五还要”:口罩还要戴 、社交距离还要留、咳嗽喷嚏还要遮、双手还要经常洗 、窗户还要尽量开。
〖叁〗、截至近来,上海无高风险区,无低风险区。根据网络资料显示 ,近来全国属于全面放开状态,所以上海既无高风险区,也无低风险区 。
〖肆〗、低风险。上海松江区无高风险区 ,高风险区所在街道 、镇的其他地区列为低风险区。上海,简称“沪”,别称“申 ” ,是中国最大的经济中心和重要的世界金融中心城市,是首批沿海开放城市。
〖伍〗、通过查询相关资料显示,上海市不是低风险地区 ,截止至2022年12月12日,上海市是部分中高风险地区,高风险地区是闵行区 ,中风险地区是静安区和嘉定区 。具体消息可关注官方网站,获得第一手权威信息。
〖陆〗、上海地区近来有36个低风险地区;有45个中风险地区;有1个高风险地区。截止2022-11-02最新数据显示,上海地区近来有14个低风险地区;有14个中风险地区 。上海是一座国家历史文化名城,拥有深厚的近代城市文化底蕴和众多历史古迹。
上海之所以没有划定高风险区域 ,在我个人看来,大概是因:疫情防控的分级已被迫发生变动,而且地区风险等级的界定是根据确诊数量和聚集性发病的情况界定的 ,并非根据无症状感染者的数量,上海之所以没有高风险地区,是因为此前已知的确诊和聚集性发病比较少。
上海未出现大量高风险区的可能原因:“封控区”与“管控区”的替代作用:上海本轮疫情初期 ,大量区域被划定为“封控区 ”(居民足不出户)和“管控区”(居民人不出小区、错峰取物) 。这些措施的实施力度已覆盖传统高风险区的管理要求,通过最大限度限制人员流动阻断病毒传播。
上海未划定高风险区主要是因为无症状感染者涉及区域不划定中高风险。按照国家规定,风险等级是否调整的依据是确诊病例数量以及聚集疫情情况而不是感染者数量 ,结合人口规模 、密度等实际,是否调整风险等级要由市疫情防控指挥部办公室综合评估才能确定 。
截至近来,河南省许昌市有中高风险地区 ,根据上海最新发布的防疫规定,中高风险地区人员应暂缓来沪返沪,待所在地区风险等级降至低风险后方可来沪返沪。
截至8月24日17时,上海共有3个高风险区 ,2个中风险,中高风险区根据疫情发展动态调整,剩余区域为常态化防控(无高中低风险)。中高风险区具体名单如下:高风险:黄浦区1个:五里桥街道打浦路以东、打浦路303弄公弄以南、全季酒店打浦桥鲁班路店以西 、瞿溪路以北的区域 。
上海火车站风险等级情况上海近来部分地区是中高风险地区 ,但未明确提及上海火车站属于中风险地区。离沪政策 离开上海乘坐火车高铁的人员,需提供7两小时核酸检测证明或24小时抗原检测证明,并持有健康绿码。