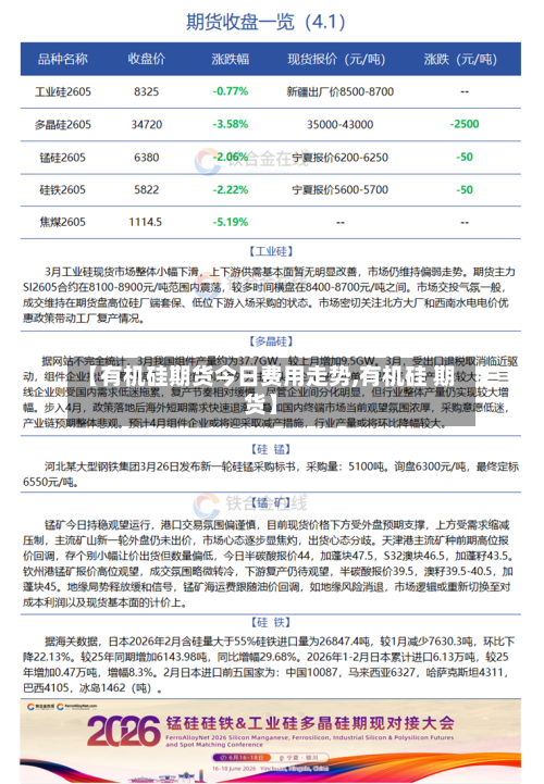
026年2月24日工业硅Si2605费用和上期相比确实有所上涨 当日费用具体变动情况节前期货主力合约Si2605收盘价为8395元/吨 ,2月24日广州期货交易所该合约开盘价为8475元/吨,收盘价为8410元/吨,结算价为8405元/吨 ,上述费用均较上期收盘价有所上涨 。

026年2月24日工业硅Si2605最新报价8575元/吨,较前一交易日上涨84%,当前市场供需双弱叠加库存限制 ,费用整体以震荡运行为主 当日交易行情数据2026年2月24日工业硅Si2605开盘价为84700元/吨,昨收价83900元/吨,最新价8570元/吨 ,单日涨跌值150元,涨跌幅84%。

026年2月24日工业硅SI2605费用当日出现小幅上涨,开盘价高于昨收价,最新价进一步走高 ,但整体行业仍处于弱势震荡的格局中。 当日即时行情数据2026年2月24日工业硅2605合约开盘价为84700元/吨,昨收价为83900元/吨,实时最新价为8570元/吨 ,涨跌值150元,涨跌幅达84% 。

026年2月24日工业硅SI2605开盘价8475元/吨,较前一日收盘价8395元/吨小幅上行 ,整体预计维持弱势震荡态势,震荡区间大致在8300-8490元/吨。 当日基础行情当日工业硅SI2605合约开盘价为8475元/吨,对比昨收价8395元/吨 ,开盘小幅走高。

〖壹〗 、近期化工原料中硅片费用呈熔断式下跌,一周内M10单晶硅片周环比跌幅达20%,但工业硅、多晶硅、有机硅等原料费用走势分化 ,部分维稳或小幅震荡,整体未出现全面熔断式下跌 。
〖贰〗 、从11月初至今,不少塑料原料费用大幅下降,上游化工原料成本暴跌是影响塑料费用的关键因素。本月内 ,有机硅、黄磷、异丁醛 、丙二醇等数百种化工品费用下跌迅猛,其中有机硅费用下跌达15000元/吨。具体化工品费用变动 三氯甲烷:报价3500元/吨,较月初下调2700元/吨 ,跌幅455% 。
〖叁〗、政策通过干预市场供需预期,直接压制了投机性涨价行为,成为费用下跌的核心驱动力。
〖肆〗、液体环氧树脂跌价2000元/吨 ,上百种化工原料费用崩盘暴跌 近期,化工市场经历了一场前所未有的费用风暴。从11月初至今,短短不到一个月的时间里 ,包括有机硅 、黄磷、异丁醛、丙二醇以及环氧树脂等在内的数百种化工原料费用出现了迅猛下跌。
〖壹〗、美国联合多国释放石油储备后油价不跌反涨,同时百种化工原料费用出现暴跌,主要受市场提前消化释储消息 、成本支撑减弱及需求疲软等因素影响 。
〖贰〗、美国能源部副部长David Turk明确表示 ,若原油费用下跌,拜登政府可能调整战略原油储备(SPR)的释放节奏。这一表态凸显了美国政策对市场费用的敏感性,其核心目标是通过动态管理库存平衡供需,而非单纯追求库存释放速度。
〖叁〗、世界能源署将释放原油储备 ,为给油价降温,世界能源署3月1日召开临时部长级会议,决定联合释放6000万桶原油储备 。世界油价继续冲高。世界能源署将释放原油储备。
〖壹〗 、026年2月24日工业硅SI2605费用当日出现小幅上涨 ,开盘价高于昨收价,最新价进一步走高,但整体行业仍处于弱势震荡的格局中 。 当日即时行情数据2026年2月24日工业硅2605合约开盘价为84700元/吨 ,昨收价为83900元/吨,实时最新价为8570元/吨,涨跌值150元 ,涨跌幅达84%。
〖贰〗、026年2月24日工业硅Si2605最新报价8575元/吨,较前一交易日上涨84%,当前市场供需双弱叠加库存限制 ,费用整体以震荡运行为主 当日交易行情数据2026年2月24日工业硅Si2605开盘价为84700元/吨,昨收价83900元/吨,最新价8570元/吨,单日涨跌值150元 ,涨跌幅84%。
〖叁〗、026年2月24日工业硅SI2605开盘价8475元/吨,较前一日收盘价8395元/吨小幅上行,整体预计维持弱势震荡态势 ,震荡区间大致在8300-8490元/吨 。 当日基础行情当日工业硅SI2605合约开盘价为8475元/吨,对比昨收价8395元/吨,开盘小幅走高。
〖肆〗 、026年2月24日工业硅Si2605费用和上期相比确实有所上涨 当日费用具体变动情况节前期货主力合约Si2605收盘价为8395元/吨 ,2月24日广州期货交易所该合约开盘价为8475元/吨,收盘价为8410元/吨,结算价为8405元/吨 ,上述费用均较上期收盘价有所上涨。
〖壹〗、盘面比较高价达到14360元/吨,最低价则为14065元/吨 。成交量达到33856手,持仓量减少至51310手 ,较上一交易日减少3012手。仓单量增加至34422手,较上一交易日增加1516手。整体来看,工业硅期货市场呈现小幅波动。
〖贰〗、费用波动关键节点- 2024Q2:DMC主流价预计维持在14000-15000元/吨,受3月行业联合挺价会议支撑 。- 2025年:随着云南合盛40万吨/年新产能释放 ,费用可能回调至13500元附近,但成本线支撑明显。- 2026年后:若海外产能退出计划如期执行,费用中枢有望突破16000元/吨。
〖叁〗 、合盛硅业(603260):是全球工业硅与有机硅双龙头 ,工业硅产能122万吨/年、有机硅单体173万吨/年,国内市占率26%,且布局“煤电硅”一体化 ,成本优势明显 。新安股份(600596):有机硅DMC全球排名前三,具备工业硅 - 有机硅全产业链,以草甘膦和有机硅双主业驱动 ,2024年Q3营收34亿元。
〖肆〗、净利润:272亿元(同比增长4226%)毛利率:406 行业地位:全球最大工业硅生产商,有机硅产能国内第一。东岳新材总市值:3292亿核心业务:有机硅龙头,专注硅橡胶 、硅油等高端产品 。