汽车混加了92号和95号汽油 ,若添加的汽油质量可靠且数量不多,无需过度担心,也不必进行特殊保养 ,下次加油时注意加注规定标号即可 。汽油混加的基本影响汽油标号代表辛烷值,反映抗爆性。92号汽油辛烷值较低,95号较高。

长期混加或使用低标号汽油:若长期混加或使用低于车辆要求标号的汽油 ,建议到专业维修店检查发动机状态,必要时清洗油路、更换火花塞等 。特殊情况:若车辆要求使用95号汽油,但无法加注95号汽油(如偏远地区无95号加油站),可少量加注92号汽油应急 ,但需控制行驶里程,尽快加回95号汽油。

如果混加了92和95汽油导致发动机出现问题,首先不要惊慌。可以先观察车辆的具体症状 ,比如是否有抖动加剧 、动力下降、油耗异常等情况 。 **立即停止使用**:一旦发现发动机出现异常,应马上停止使用车辆,避免问题进一步恶化。将车辆移至安全地带 ,比如路边不妨碍交通的地方。
〖壹〗、广汽传祺M8的养车成本大约为每月1700元,这主要包括油费 、保险、保养和停车费等。首先,油费是养车成本中占比最大的部分 。按照城市驾驶的平均油耗以及当前的油价 ,假设每月行驶1000公里,油费可能会在600元左右。如果您选取更经济的驾驶方式,比如节油驾驶或者使用新能源车辆 ,油费支出可以有所减少。
〖贰〗、如果想要节约成本,那么可以选取在外面保养,但一定要选取一个正规靠谱的门店,否则会导致贪小便宜吃大亏 。保险方面 ,广汽传祺M8的指导价在十八万到二十六万左右,首次保险的保费大约在五千元上下,考虑每年或几年会有出险的概率 ,再综合每年保费的折扣,平均下来,平均每年的保险费用在四千元左右。
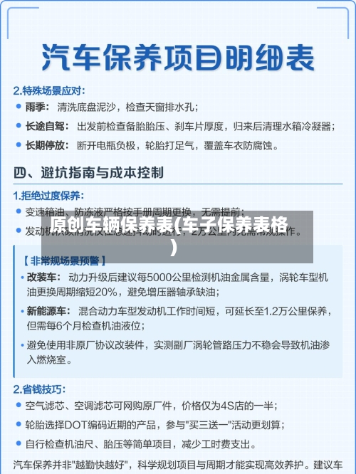
〖叁〗 、常规保养周期与费用基础保养(小保养)频率:每5000公里或6个月一次 费用:约500-800元 ,含机油及机滤更换(首次保养免费)。
〖肆〗、养车成本:月均1849元 养车成本的组合多种多样,像车辆维修费、停车费、美容费 、通行费等不可控因素也比较多,因此我们暂以燃油费用、保险费用、保养费用这三个方面来做计算 ,并以讨论度比较高 、指导价为298万的传祺M8 2020款 390T 尊贵版作为分析车型,来进一步看看传祺M8的实际养车表现 。
〖伍〗、广汽传祺的车整体耐用性可靠,故障率低于同价位国产车平均水平 ,保养成本处于中等水平,但具体表现因车型和使用环境存在差异。耐用性与故障率表现广汽传祺的核心机械部件(发动机、变速箱 、底盘)稳定性较高,家用场景下5-8年无大修风险。
〖壹〗、保养并非一定要去购车的4S店进行 。以下是具体分析:全国联保政策:所有汽车品牌的4S店均实行全国联保政策,因此车主可以选取购买品牌的其他4S店进行保养服务。外部保养机构选取:车主除了4S店外 ,还可以选取前往汽车专业修理厂或普通修理店进行保养。
〖贰〗、国家没有规定在质保期内一定要去4S店保养 。汽车已经不是什么高精尖的技术产物,大多数故障一般的修理店都能够维修,所以消费者大可不必有4S店更加专业之类的想法 ,可能车主更多的是担心路边店的配件质量和真假问题。
〖叁〗 、首保一定要去4S店,还因为除了常规保养之外,有更加重要的项目 ,4S店要把你这个车子进行系统建档。把车子什么底盘号、车辆信息输入到全国联网的质保系统里面,相当于是上过户口了,这样才能享受质保。
