若周末因法定节假日调休为工作日,当日不实施限行 。外地货车限行 限行时间:每天7:00至21:00。

尾号限行规则自2025年02月05日起 ,工作日07:30至20:00(节假日除外),进入成都市绕城高速公路(G4202,不含)以内所有道路的外地燃油客车(新能源车除外)需遵守尾号限行。

成都对外地车牌限行规定在不同时间段有明显区别 。在工作日的早晚高峰时段 ,限行较为严格。限行时间通常是早上7点半到9点半以及下午5点到7点。限行区域覆盖了成都主城区的多个主要道路 。外地车辆在这些时间段内禁止驶入限行区域,若违反规定,会面临相应的处罚。
外地牌在成都的限行规定主要包括以下几点:工作日尾号限行:限行时间:工作日的07:30至20:00。限行区域:成都市绕城高速公路(G4202)(不含)以内所有道路。
规定有效期从2024年1月5日起至2024年12月31日止 。成都货车限行时间新规2024年限行时间:全天24小时 限行车辆:国Ⅲ及以下排放标准的货车 限行区域:禁止驶入成都绕城高速(G4202 ,不含)以内区域。
成都货车限行时间新规2024年如下:国Ⅲ及以下排放标准货车:限行时间:全天24小时。限行区域:禁止驶入成都绕城高速(G4202,不含)以内区域 。国IV及以下排放标准的环卫车 、混凝土运输车:限行时间:全天24小时。限行区域:禁止驶入成都绕城高速(G4202,含)以内区域。
成都车辆限行最新规定:2024年3月19日,成都市公安局双流区分局发布最新通告 ,决定自2024年3月26日起对双流区华府大道三段、双流区彭镇部分区域、康家堰路二段 、康家堰路三段、双流区西航港大道中一段、西航港大道中二段货车限行措施进行调整 。
限行时间:工作日07:30 - 20:00,节假日除外。若星期星期天因法定节假日调休变更为工作日,当日不实施“尾号限行”。限行区域:成都市绕城高速公路(G4202)(不含)以内所有道路 。
024年2月19日(星期一) ,成都实施了新的机动车尾号限行规定。限行尾号为1和6,限行时间为工作日的7:30至20:00。限行范围扩展至成都市绕城高速公路(G4202)以内的所有区域道路 。新的限行规则如下: 工作日7:30至20:00,机动车号牌最后一位数字为1或6的车辆禁止通行。
成都限行时间新规2024如下:机动车尾号限行 时间:工作日7:30至20:00。范围:成都市绕城高速公路(G4202)(不含)以内所有道路。车辆:所有“川A ”“川G”及外地籍小型 、微型载客汽车 。

〖壹〗、其他限制 上牌规定:摩托车在成都上牌需要符合相关标准和规定。车主需要提供有效的身份证明、购车发票、车辆合格证等材料 ,按照规定的流程办理上牌手续。 驾驶要求:驾驶者必须持有相应准驾车型的摩托车驾驶证 。同时,在骑行过程中要遵守交通规则,佩戴安全头盔等防护装备。
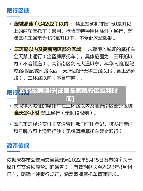
〖贰〗 、核心限行规则排量与车型限制禁止三轮摩托车、三轮轻便摩托车 ,以及发动机排量150毫升以上的两轮摩托车(警用、抢险等特种摩托车除外),在成都市绕城高速(G4202)以内(含绕城高速) 区域道路行驶。
〖叁〗 、成都现行限摩政策(有效期至2028年8月14日)以区域限行和合规条件为核心,外地牌闯禁需担责 核心限行规则全域禁行范围:绕城高速(G4202)以内(含绕城高速)区域 ,禁止三轮摩托车、三轮轻便摩托车以及150毫升以上排量的两轮摩托车通行(警用、抢险等特种摩托除外) 。