【郑州今天疫情最新通报,今天郑州疫情速报】
1
2026-04-26
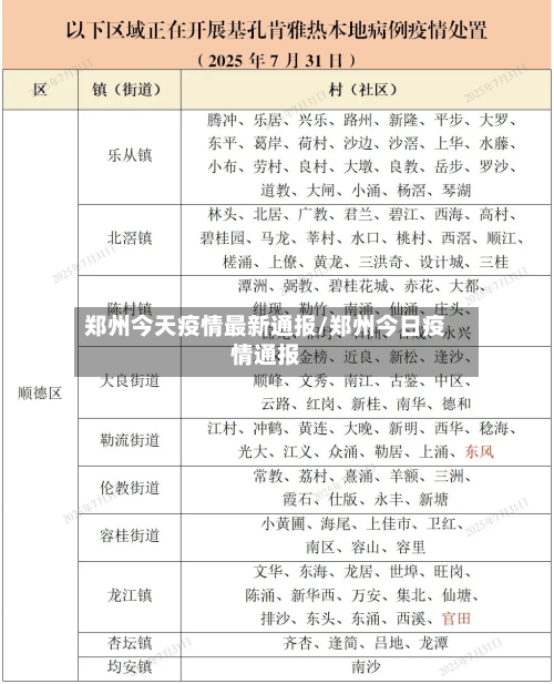
截至2021年11月3日,郑州市荥阳市贾峪镇滨湖社区属于中风险地区 ,郑州市其他区域无中高风险地区 。具体说明如下:风险等级调整情况自2021年11月3日起,郑州市将荥阳市贾峪镇滨湖社区调整为中风险地区,全市范围内无高风险地区。此次调整基于当地疫情形势变化 ,依据国务院联防联控机制《新冠肺炎疫情社区防控方案》相关规定执行。

高风险地区:暂无 。中风险地区:共2个,具体为荥阳市贾峪镇滨湖社区、金水区未来路办事处银基王朝四期。疫情数据补充说明(截至11月3日24时):新增病例情况:新增本土确诊病例3例,其中郑州2例 ,周口1例。新增本土无症状感染者6例,均位于郑州 。新增境外输入无症状感染者1例,无新增疑似病例。

二七区风险等级地区:点击查看详情 11月6日郑州市疫情防控发布会(第34场)明确小区分级分类管理标准:点击查看 11月3日下午郑州市召开疫情防控发布会指出:凡是风险小区和风险单元最近7天连续核酸检测为阴性的均可解除封控。
低风险地区入郑人员:需出示健康码绿码 ,无需隔离,省外需提供48小时内核酸检测阴性证明 。最新规定:自2021年11月5日零时起,本地14天以内有外省旅居史的人员,返回郑州后 ,应提供48小时内核酸检测阴性证明,如不能提供则第一时间在郑检测,结果明确前居家等待。
这一措施与郑州市11月3日通报的本土疫情直接相关 ,通报中提及2例确诊病例 、1例无症状感染者及4例核酸阳性人员,且无症状感染者与江西上饶铅山县病例存在时空交集,存在疫情外溢风险。报备对象范围 时间范围:10月20日至11月期间有郑州市旅居史的人员均需报备 ,覆盖用户提问的2021年11月时间段。
低风险地区和高风险地区的人员入郑时,需展示健康码绿码,无需隔离 ,也无需进行核酸检测(自11月5日零时起,外省入郑人员需提供核酸检测证明) 。全国中高风险地区的人员入郑后,需接受14天的集中隔离(期间进行2次核酸检测、1次血清检测)。
〖壹〗、022年2月23日 ,北京市疫情防控指挥部协查通报武汉—北京疫情关联的3例确诊病例(李某 、梁某、孟某)于2月21日在郑州市活动约4小时,具体轨迹如下:高铁出行与出站三人于2月21日乘坐G502次高铁从武汉站至郑州东站,11:13持48小时内核酸检测阴性证明自东站西广场中间出站口出站。
〖贰〗、月12日,北京朝阳区新增3名核酸检测结果阳性人员 ,均为确诊病例密接管控人员,朝阳区已第一时间启动应急响应机制,采取流调排查 、管控和核酸检测等措施 。新增阳性人员情况朝阳区疾病预防控制中心通报显示 ,3月12日新增的3名核酸检测阳性人员均为确诊病例的密切接触者,且在管控范围内发现。
〖叁〗、居住地:佛山市南海区里水镇恒大御景湾 活动轨迹及关键时间点:1月16日—3月17日:在尼日利亚探亲。3月18日:从尼日利亚拉各斯乘坐ET900航班,于3月19日凌晨抵达埃塞俄比亚亚的斯亚贝巴机场 。
〖肆〗、北京西城通报的3名安徽确诊病例密接者中 ,两人为学生,分别为西城区宏庙小学低年级部校区一年级学生和惠泽幼儿园月坛园在园幼儿。具体信息如下:密接者基本情况 3名密接者来自同一家庭,居住于西城区金融街街道西城晶华小区 ,系父女关系。父亲在北京市其他区工作(相关信息已转交对应区域处理) 。
〖伍〗 、北京、上海等地流调只提地点不提人,隐去确诊病例个人信息的做法是对个人隐私的尊重,体现了文明社会素养 ,同时确诊患者的私生活不应成为公共话题,在疫情防控中既要防范控制疫情,也要尊重个人权利。
〖壹〗、月10日中午1:10,郑东新区祭城路街道办事处主任景洪晓主持召开疫情防控工作推进会议 ,传达上级会议精神,通报最新形势,并对下一步工作进行再安排再部署 ,全体班子成员参会。会议主要内容如下:高度重视,压实责任会议强调疫情防控是当前工作的重中之重,要求全体成员在思想认识上保持高度警惕 。
〖贰〗、月25日上午 ,郑东新区祭城路街道办事处在机关六楼会议室召开防汛救灾工作推进会,会议由办事处主任景洪晓主持,全体班子成员 、各社区书记及各部门主任参加 ,围绕多项重点工作进行安排部署。
〖叁〗、祭城路街道通过落实主体责任、加强督查工作 、强化宣传引导等措施,全力保障农贸市场安全有序运营,具体如下:主体责任再落实 落实管理方主体责任:明确农贸市场管理方的防控职责 ,从细抓好从业人员信息采集工作,重点排查中高风险地区人员,防止疫情输入。
〖肆〗、月4日下午,郑东新区宏光鑫城小区居民代表向祭城路街道办事处赠送锦旗 ,以感谢其在疫情防控期间为居民排忧解难、尽职尽责的付出。事件背景与锦旗内容宏光鑫城小区居民代表自发组织,向祭城路街道党工委副书记 、办事处主任景洪晓及主任助理张华赠送两面锦旗 。
〖伍〗、祭城路街道办事处通过早部署、早落实,从物资保障 、隐患排查、监测预警、宣传引导 、应急值守五个方面全力推进防汛工作 ,确保辖区居民安全度汛。具体措施如下:落实物资保障根据小区楼院、地下室、车库等重点区域特点,配齐沙袋、挡水板等防汛物资,并加强人员培训 ,规范物资使用方法。
郑州近期再次出现疫情,今年已两次因疫情封城超一个月,近来距上次恢复正常不到两个月 ,民众生活面临较大压力,希望疫情尽快得到控制 。以下是对相关情况的详细分析:郑州疫情现状新增病例:根据通报,郑州近期发现了一例新的疫情病例。这一消息引发了公众对疫情再次扩散的担忧。
郑州郑新黄河大桥发生多车相撞事故 ,叠加疫情影响,当地面临多重挑战 。以下为具体分析:事故基本情况事故发生地点与规模:郑州市郑新黄河大桥双向发生多车相撞事故,上百辆车在大桥上拥堵,现场情况较为混乱。
月31日一大早 ,郑州人的朋友圈出现了一个“梗”——“涝疫结合 ”。字面意思一目了然,其中心态一言难尽,洪涝灾害造成的创伤尚未痊愈 ,新冠疫情又拉响了警报,郑州和郑州人,今年确实太难了 。关于”活着“的一系列话题 ,现在热搜霸屏。
郑州人在这两年经历了诸多艰难,但他们始终以坚韧 、无畏的态度默默承受并积极应对,展现出了不屈的精神。疫情的反复冲击:五一期间的疫情爆发:五一假期第二天 ,郑州发现一例确诊病例,起源于高铁站引导员,给防控带来极大困难 。
郑州并未“封城” ,而是进行主城区流动性管理,为期5天。
