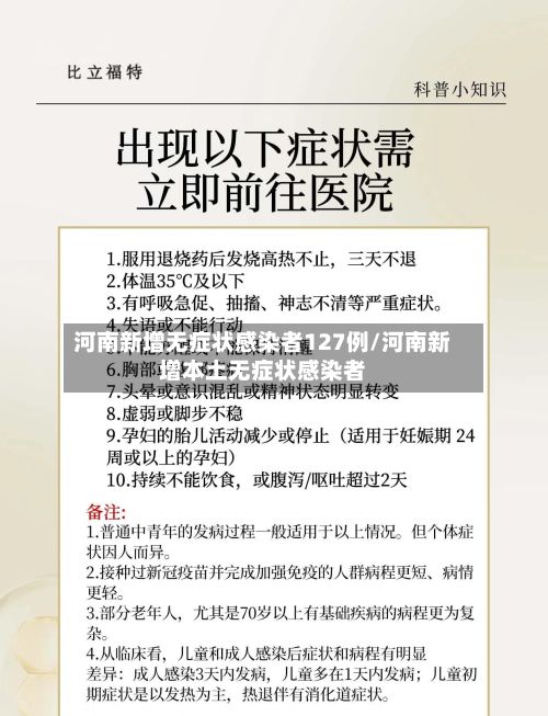
河南新增无症状感染者127例/河南新增本土无症状感染者

ppying 1 2026-04-27 01:54:13

国家卫健委:13日本土新增“253+1726 ”,新增死亡1例在上海

〖壹〗、月13日0—24时 ,31个省(自治区 、直辖市)和新疆生产建设兵团报告新增本土确诊病例253例,新增本土无症状感染者1726例,新增死亡病例1例(为本土病例 ,在上海)。

河南新增无症状感染者127例/河南新增本土无症状感染者-第1张图片

〖贰〗、月29日0—24时 ,全国新增境外输入病例30例,本土病例1例(甘肃1例),与国家卫健委通报数据一致 。以下是详细情况:新增确诊病例总体情况全国31个省(自治区、直辖市)和新疆生产建设兵团报告新增确诊病例31例 ,其中境外输入病例30例,本土病例1例(甘肃1例)。

河南新增无症状感染者127例/河南新增本土无症状感染者-第2张图片

〖叁〗 、国内疫情最新消息 3月29日0—24时,31个省(自治区 、直辖市)和新疆生产建设兵团报告新增确诊病例31例 ,其中境外输入病例30例,本土病例1例(甘肃1例);新增死亡病例4例(湖北4例);新增疑似病例17例,均为境外输入病例。

河南新增无症状感染者127例/河南新增本土无症状感染者-第3张图片

国家卫健委:26日新增确诊1254例,本土1217例

月26日0—24时 ,31个省(自治区、直辖市)和新疆生产建设兵团报告新增确诊病例1254例,其中本土病例1217例,境外输入病例37例 。

疫情新增情况(3月26日) 3月26日0—24时 ,31个省(自治区、直辖市)和新疆生产建设兵团报告新增确诊病例1254例 。

月13日0—24时,全国新增确诊病例11例,其中境外输入确诊病例7例 ,本土确诊病例4例(湖北武汉4例)。以下是详细数据及分析:全国总体数据新增确诊:11例(含境外输入7例 ,本土4例)。新增死亡:13例,均来自湖北(武汉10例) 。新增疑似:17例,其中湖北0例 ,其余省份17例。

31省份新增本土确诊病例108例、本土无症状感染者827例

月19日0—24时,31省份新增本土确诊病例108例、本土无症状感染者827例,具体情况如下:本土确诊病例总体情况:新增本土确诊病例108例 ,无新增死亡病例,无新增疑似病例。地区分布:甘肃47例,广西21例 ,广东20例,四川7例,上海5例 ,安徽4例,江西3例,北京1例 。

本土确诊病例(80例)上海:45例 ,含33例由无症状感染者转为确诊病例。北京:22例 ,含2例由无症状感染者转为确诊病例。天津:7例,含1例由无症状感染者转为确诊病例 。吉林:2例。四川:2例。江苏:1例 。云南:1例。本土无症状感染者(274例)上海:219例。辽宁:9例 。河南:8例 。四川:8例。

月26日0—24时,31省份新增本土确诊病例80例 、本土无症状感染者274例 ,主要涉及上海、北京、天津等地,且部分病例由无症状感染者转归,同时新增1例本土死亡病例(上海)。 具体数据及情况如下:新增确诊病例情况当日新增确诊病例102例 ,其中境外输入病例22例,本土病例80例 。

月14日0—24时,31个省(自治区 、直辖市)和新疆生产建设兵团报告新增确诊病例80例 ,其中本土确诊病例40例,具体分布如下:本土确诊病例分布 辽宁:29例(葫芦岛市28例、沈阳市1例),含1例由无症状感染者转为确诊病例。江苏:8例 ,均在苏州市。广东:2例,均在深圳市 。广西:1例,在百色市。

上一篇:【最新有色金属交易网,有色金属今日交易网】
下一篇:31省区市新增确诊病例20例(31省市新增确诊病例54例)
相关文章