江苏新增本土确诊30例(江苏新增本土确诊30例最新消息)

ppying 1 2026-04-27 11:00:11

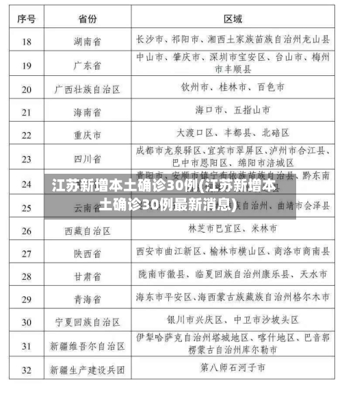
国家卫健委:23日新增确诊54例,其中本土30例

〖壹〗、月23日0—24时,国家卫健委报告新增确诊病例54例 ,其中本土病例30例,境外输入病例24例。 具体信息如下:本土病例分布 黑龙江省15例,均在哈尔滨市 。福建省15例 ,其中厦门市11例 、莆田市4例。

江苏新增本土确诊30例(江苏新增本土确诊30例最新消息)-第1张图片

〖贰〗、月13日0—24时,全国报告新增确诊病例66例,其中境外输入36例 ,本土30例;新增无症状感染者19例,其中境外输入18例,本土1例(湖南);无新增死亡及疑似病例。

江苏新增本土确诊30例(江苏新增本土确诊30例最新消息)-第2张图片

〖叁〗、月23日 ,31个省(自治区 、直辖市)和新疆生产建设兵团报告新增本土确诊病例1566例 ,新增本土无症状感染者20230例,甘肃实现“双零新增 ” 。本土确诊病例情况4月23日0—24时,31个省(自治区、直辖市)和新疆生产建设兵团报告新增确诊病例1580例。其中境外输入病例14例 ,本土病例1566例。

江苏新增本土确诊30例(江苏新增本土确诊30例最新消息)-第3张图片

〖肆〗、月1日0—24时,全国报告新增本土确诊病例53例,均位于内蒙古呼伦贝尔市 ,无新增死亡病例 。 具体信息如下:新增确诊病例总体情况全国31个省(自治区 、直辖市)和新疆生产建设兵团报告新增确诊病例73例,其中境外输入病例20例,本土病例53例。

〖伍〗、月23日0—24时 ,全国新增本土确诊病例18例,新增本土无症状感染者26例。具体数据及情况如下:新增本土确诊病例18例地区分布:内蒙古14例,上海2例 ,北京1例,广东1例 。无症状感染者转确诊:含13例由无症状感染者转为确诊病例(均在内蒙古) 。

〖陆〗、月25日0—24时,31个省(自治区 、直辖市)和新疆生产建设兵团报告新增确诊病例具体情况如下:总体新增确诊情况:新增确诊病例206例。

苏州市疫情防控2022年第229号通告

吴江区七都镇报告病例较多 ,涉及多个村庄及社区。常熟市 、昆山市、姑苏区为无症状感染者主要集中区域 。外省来(返)苏州人员占3例 ,均通过隔离或“落地检”发现。防控措施与提醒 病例处置:所有新增病例均已闭环转运至定点医疗机构,相关场所及密接人员已落实管控措施。

是可以进行匿名投诉和举报的 。12315怎么匿名投诉 方法/步骤:打开电脑,然后在一个浏览器中输入“12315官方网站” ,然后点击“百度一下 ”按钮。单击“全国12315”官方网站。然后在打开的网站中,点击“我要投诉”按钮 。在打开的界面中,往下面拉动界面。然后点击“同意 ”按钮。

一纸令下 ,2020年1月23日10时起,华中交通枢纽武汉开始封城 。 26日零时起,封城措施升级 ,中心城区机动车禁行。 按照武汉市疫情防控指挥部的命令,1月23日,东风出行等4家主要网约车平台组建应急车队 ,在封城期间承担保障市民基本出行需求的重任。

一定会有风险,但风险不是很高.农商银行悦农e存是农商银行推出的一种定期存款产品,计息方式灵活 ,只要存入一笔资金后可选取按月或按季收取利息 ,到期一次性取回本金,用户可在网银、手机银行及网点柜面办理,执行人行存款基准利率上浮50% 。因为农商银行悦农e存是属于银行的一个存款产品 ,所以风险较低 。

11月27日无锡新增确诊病例11例和无症状感染者43例

截至11月27日24时江苏新型冠状病毒肺炎疫情最新情况11月27日0-24时,江苏新增本土确诊病例30例,新增本土无症状感染者398例。其中处于集中隔离 、居家隔离等管控状态的有254例。

南京疫情严重 。根据省卫健委11月28日发布 ,2022年11月27日0-24时,南京市诊断本土确诊病例6例(其中1例为无症状感染者转为确诊病例),诊断本土无症状感染者39例。11月27日0-24时 ,江苏新增本土确诊病例30例(南京市6例,其中1例为无症状感染者转为确诊病例。

疫情通报据省卫健委11月27日发布,2022年11月26日0时至24时 ,我市新增本土确诊病例4例,新增本土无症状感染者26例,境外输入无症状感染者3例 。上述确诊病例及无症状感染者已闭环转运至定点医疗机构接受隔离治疗或隔离医学管理 ,近来情况平稳。相关场所和近来排查到的有关人员均已落实管控措施。

上一篇:港股异动 | 光通信概念股涨幅居前 GPT-5.5与DeepSeek-V4发布 有望显著刺激AI算力需求
下一篇:【天津限号2024年7月最新限号,天津限号2021最新限号四月】
相关文章